반응형
#CFD
#Ansys
#SpaceClaim
(1) 마우스 휠 확대 / 축소를 변경하고 싶을 때는 좌측 상단 File - SpaceClaim Options - Navigation에서 downward를 upward로 바꾸면 된다.

File - SpaceClaim Options

Navigation

Downward -> Upward
(2) 스케치한 도형 선택 후 Design - Pull 을 통해 Solid를 생성할 수 있다.


Revolve하는 사진


축을 선택 후 재생버튼 모양을 누르면 360도 회전된 solid가 생성된다.
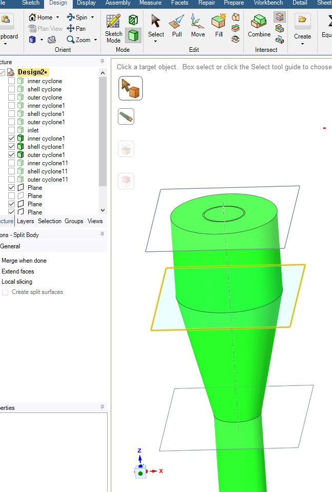
(3) 메쉬 형성을 위해 Split 하기 : SplitBody - solid 선택 - 한 번 더 선택(나눌 solid 기준)
※ 이때 enable되어있지 않은(표시되지 않은) solid는 split 되지 않으니 주의



Split 된 solid

(4) Share 기능(topology와 연관이 있는 기능) 사용하기 : Workbench - Share - 초록색 체크표시(Complete)


반응형
'개발 > CFD' 카테고리의 다른 글
| Fortran DNS 푸아송 솔버 성능 분석 및 최적화 (0) | 2025.09.03 |
|---|---|
| [CFD] Ansys Fluent : Pathline 시각화, 애니메이션 (0) | 2022.12.25 |
| [CFD] Ansys Fluent : Particle Tracking 시각화, 애니메이션 (0) | 2022.12.23 |